
E-norm-ously helpful
We help you to wade through the jungle of laws and standards.
Fundamental legal and normative requirements for technical documentation
Dipl.-Red. Jan Dyczka
At some point, every technical writer is faced for the first time with the issue of which legal and normative aspects to take into account in his/her day-to-day work. The obvious quick search on the internet often creates uncertainty: Is there a difference between European directives, European regulations, laws, and standards? Do I have to take into account of all these rules and regulations or do certain bodies of rules contain the others? Do I even need to use standards at all? How do I find the rules that are relevant to my technical documentation (TD)? This article should clear up the most important questions for beginners, and focuses mainly on the European directives and standards landscape.
TD-related requirements exist in the following areas:
- Product liability
- Product safety
- Work organization
- Design/usability (both of product and of TD)
- Dissemination of information
In the areas of product liability and product safety, the rules are mainly now enacted in the European Union, in the form of European directives or regulations and European or international standards.
Standards on work organization, design/usability and the dissemination of information also have their origins at international or European level for the most part, but purely national bodies of rules also still exist in these areas. In the case of a standard such as DIN 5008, which deals with language-specific, typographical rules, an international standard would not make sense for obvious reasons.
European directives
European directives are not addressed directly to the citizens or companies of the European Union (EU), but are instructions to the governments of the EU Member States to implement the provisions of the directives in their respective national legislation.
From European directive to national law
Each European directive specifies a deadline for its entry into force as national law. It therefore makes sense to deal proactively with new or amended directives that concern your own area of activity. In this way, you can prepare yourself in advance for which provisions you will have to observe from a given point in time.
European regulations
European regulations immediately have a legislative character in all EU Member States, and do not need to be implemented at national level. This means that the requirements specified in European regulations are also valid in all EU Member States. However in some cases, the provisions in European regulations are not conclusive, but give Member States the opportunity to flesh out requirements in certain areas (so-called ‘opening clauses’). So in such cases, you must also observe the national provisions.
Important European directives and regulations
The table below lists a selection of European product safety directives and regulations. Detailed information on these and other European product safety directives and regulations is available here.
In the “Legislation and standards” section of this web page, there is a drop-down menu headed “Products”. Selecting one of the products in the menu will take you to an overview page for the relevant directive/regulation containing the following information and references, among other things:
- Meta data
- Text in many official EU languages
- Indications of any upcoming revision, sometimes including the current draft
- Guidance documents/guides for application
- Lists of the harmonized standards in many official EU languages
- Contact point at the EU Commission
This table lists a selection of European product safety directives and regulations.
Title Number
General product safety | |
EMC | |
Medical devices | |
Active implantable medical devices | |
Construction products | |
Radio equipment | |
Ecodesign – Boilers | |
Non-automatic weighing instruments | |
Low voltage (LVD) | |
Toy safety | |
Simple pressure vessels | |
Gas appliances | |
Personal protective equipment | |
Machinery | |
Recreational craft | |
Equipment for explosive atmospheres (ATEX) | |
Lifts | |
Pressure equipment |

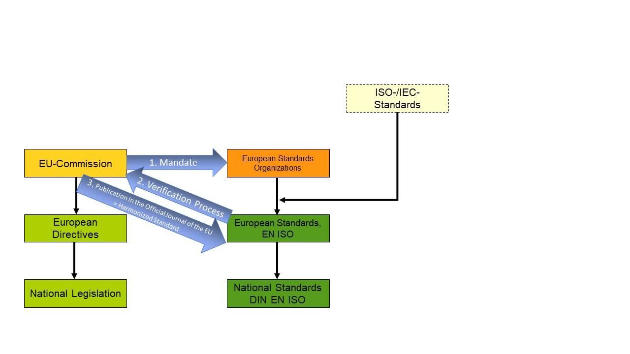
European regulations, European directives, and the national laws that are derived from them set requirements at a comparatively general level. The EU Commission tasks the European standards organizations (CEN, CNELEC and ETSI) to flesh out the requirements of the European product safety regulations and directives in technical standards. Industrial companies also provide assistance with the development of the standards. The standards are subsequently published in the Official Journal of the EU accompanied by the word “harmonized”.
New Legislative Framework
Since 2008, a ‘New Legislative Framework’ (NLF) has been in place for European directives. All new European directives and revisions of existing European directives are prepared in accordance with this approach. A core objective of the NLF is cross-directive harmonization, for example through the use of standard terminology and the improvement of market surveillance and import controls.
Yes and no: Yes, in that there is no fundamental obligation to apply standards. No, in that there are good reasons to apply standards.
The application of standards becomes an obligation if contracts, laws, or commitments (“We work to ISO 9001 quality standards”) prescribe this application.
Even if this is not the case, you would be well advised to apply standards, as the following may be critical – particularly in the event of liability:
- The application of standards indicates that the work has been performed with due care (‘indicative effect’).
- The application of harmonized standards gives rise to the ‘presumption of conformity’, in accordance with which one can assume that the product meets the basic safety requirements.
A word of caution: You cannot definitively exonerate yourself through the application of standards. For a wide range of application cases, a standard constitutes the generally accepted rules of technology or codes of practice at the time of publication.
The current state of the art may, in the meantime, have overtaken the standard. Also, the specific solution may make it necessary to take measures that are different or not specified in the standard. So applying standards doesn’t mean slavishly complying with the text of the standard, but rather understanding the text of the standard and applying it to your own individual case in a way that is sensible and justifiable.
Step 1: What are you intending to document?
As a first step, you should answer the following question:
- What form of commodity is to be documented here, and specifically what product type?
- Which target groups is the TD aimed at? For example, professional users, consumers, or maintenance personnel?
- Which activities are these target groups supposed or permitted to carry out?
- Which document types are to be prepared (assembly instructions, operating instructions, maintenance manual, etc.)?
- Are there agreements or contracts with the customer mentioning applicable rules and regulations?
Step 2: Research and obtain rules and regulations
The answers to the questions in Step 1 will indicate which of the following bodies of rules you must examine for requirements regarding the specific TD order:
- European directives/regulations relating to the product type, and their associated harmonized standards
- National product safety laws ad associated harmonized standards
- Other European directives/regulations and national laws, e.g. on product liability
- Other, non-harmonized standards
The following may be useful as starting points for research:
- Technical specialists such as developers and product managers
- European directives/regulations: Joint website of the EU Commission, EFTA and European standardization bodies (“Products” drop-down menu in the “Legislation and standards” area)
- Standards organizations of the remaining European states (overview under “Members” tab)
- International standards
When you have determined which sets of rules and regulations are relevant, there’s no way around it: You have to purchase or consult them In the case of international standards, we’re lucky that ISO makes the introduction, scope, and terms and definitions of its standards available in a preview. Often this is enough for you to be able to judge whether you need to buy the standard. ISO standards are being adopted as EN standards more and more frequently. So if you are looking for an EN standard, it also makes send to look for the corresponding ISO standard.
Tip: Nowadays, it’s worth obtaining the rules in electronic form, e.g. as a PDF, because you can search through these more efficiently than you can with paper documents.
Step 3: Separate out any irrelevant rules and regulations
During your research, you will come across rules and regulations whose scope is not in alignment with the specific TD order.
For standards, it’s worth assessing the following sections to start with:
- "Introduction", “Scope” and “Terms and Definitions”: The question as to whether the standard applies to the product, target group(s) and their activities is frequently answered in these sections. After reading these mainly straightforward sections, you can often already set aside several of the standards you are researching – for example because they apply to an electrical voltage range that is outside the range of the product to be documented.
- Sections with headings such as “Notes on use”, “User information”, “[...] instructions” or the like provide information on what the TD must contain as a minimum. As the way in which TD is designated in standards is not standardized, you have to search the standards creatively in this regard. In some circumstances, not all of the standards researched will contain requirements with regard to the TD.
Step 4: Additional research
The remaining standards in Step 3 provide pointers for additional research:
- The “Normative references” section may turn up additional standards that you hadn’t yet come across.
- ISO standards have an ICS code that is used to classify the standards. Searching the classifications, in which you have already found relevant standards can deliver additional matches.
You then proceed as in Step 3 with the additional standards found in this way.
To be able to classify a standard, it is helpful to know how the number of a standard is put together:
- Abbreviation indicating the publisher
- Sequential number
- Part, if any (separated from the sequential number by a dash)
- Date of issue (separated from the sequential number/part by a colon)
If a standard has passed through several publishers, the associated abbreviations are attached at the front and, where appropriate, the issue date amended.
Example:
- International standard: ISO 28927-5:2009
- European version of this standard: EN ISO 28927-5:2009
- National versions of this standard: DIN EN ISO 28927-5:2010-05 (Germany), NF EN ISO 28927-5:2010-08-01 (France), BS EN ISO 28927-5:2009 (United Kingdom), etc.

Dipl.-Red. Jan Dyczka
Dipl.-Red. Jan Dyczka studied technical writing at the University of Applied Sciences and Arts, Hanover. After graduating, he worked in a medium-sized company for three years and works at Siemens in Braunschweig since 2002. In addition to writing technical documentation, Jan is also the contact person for standards in the documentation department. He has been a corresponding member of tekom’s advisory board for legislation and standards (which inspired this article) since 2005 and a permanent member since 2008. The uncertainties described in the introduction are something that Jan remembers well from the start of his professional career, and which provided him with the impetus to look into the world of laws and standards more closely.